Other Parts Discussed in Thread: MSP430FR5739
Hello,
Recently, I designed a custom PCB with the MSP430FR5739. I purchased a FRAM experimenter board to program it, but so far I haven't had any success. The error I get in CCS is:
Error connecting to the target:
Could not find device (or device not supported)
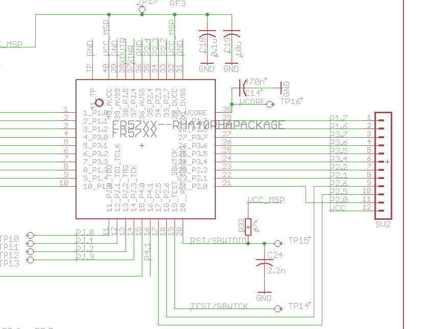
I am able to program the default MSP430FR5739 on the experimenter board without trouble, however the MSP430FR5739 onboard my PCB always produces the above error. I have four lines connected from the FRAM experimenter board to uC on my PCB:
- VCC
- GND
- TEST
- RST
I've verified that the power going into the microcontroller looks good: 3.6V on VCC and 1.5V on VCore. Likewise, the only differences I can see between my schematic, and experimenter board are slightly different capacitance values on RST and VCore. I have a 680p capacitor instead of 2.2n on RST, and a 1u capacitor on Vcore instead of 470n on the experimenter board. Otherwise, as far as I can tell they're identical.
My Board:
Fram Experimenter Board:
I've tried using two different MSP430FR5937s on my PCB, but I encountered the same error each time. Any help would be appreciated.



