Part Number: TIPD184
Dear TI experts,
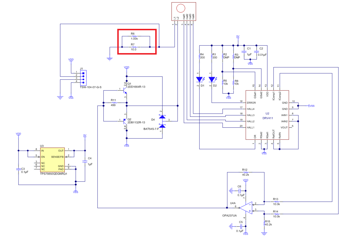
My customer tests their own PCB based on TIPD184 reference below ;
- Is Primary current(A) vs Output voltage(V) determined by R6 and R7? or just only determined by R7?


2. If my customer wants to detect 450A curremt, Could you guide how can I change the value of R6 and R7? - R6:1kohm, R7:11.11ohm?
(My customer will use 2000-turns coil for detection.)
3. I cannot see R6 in Bill of materials in TIDU820 document. Is it necessary?
Please check these issues. Thanks.
Best regards,
Chase



