MSP430F5328 A/D cross talk
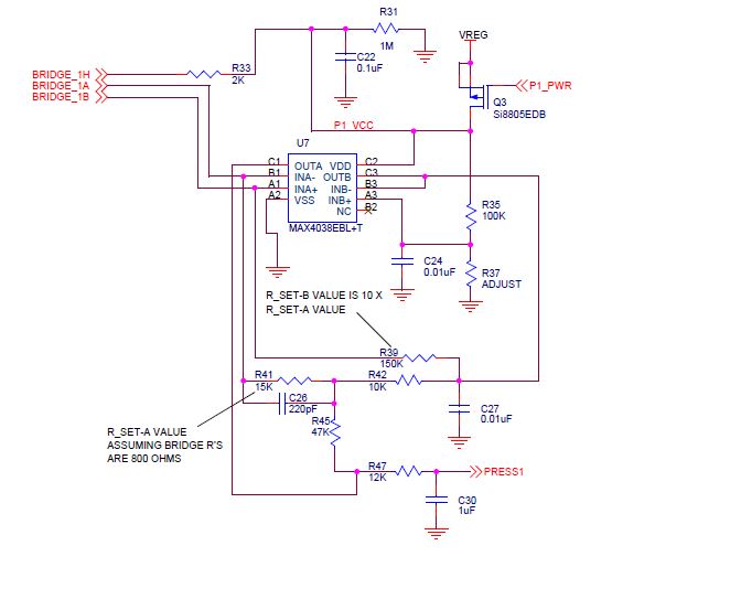
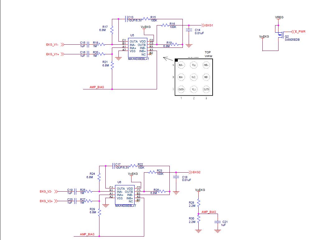
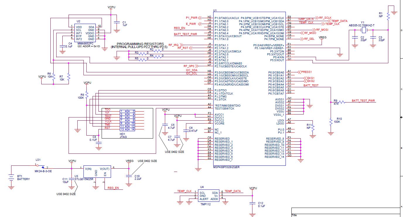
We are experiencing cross talk between A/D channels in the MSP430F5328. We have three amplifier output connected to 3 A/D channels. P6.0, P6.2 and P6.3. We also have a voltage divider connected to P6.5 which is connected to the battery and ground to measure battery voltage. With all three channels active we can see the signal connected to P6.0 on the other two channels. In P6.3 we can see the same signal as on P6.2 but it is inverted. We really do not know why this is happening and any idea of places to look would be helpful. Attached is a word doc with a picture of what the signals look like.Crosstalk.docx
